翡翠立体字为何成C4D创作热门?
Cinema 4D(简称C4D)作为影视包装、动态设计领域的标杆级三维软件,凭借直观的界面与强大的材质渲染能力深受创意工作者青睐。而“翡翠材质立体字”因其通透润泽的玉石质感、高反射与微妙次表面散射效果,频繁应用于品牌LOGO动效、国风海报标题及短视频封面中,成为检验建模+材质+渲染综合能力的标志性练习案例——既考验结构精度,又挑战材质真实感,实操门槛不低,但完成后的视觉冲击力极强。

从零搭建文字骨架:精准勾勒翡翠字形轮廓
启动C4D后,先在场景中新建Text对象,并通过Alt+左键自由调整视角,确保构图清晰;在右侧属性栏实时编辑文字内容(如“玉”“翡”等单字更易凸显材质张力),确认后点击空白处生效。随后添加Cube立方体作为基础建模单元——关键在于合理设置其X/Y/Z分段数(建议≥30),再按C键转为可编辑多边形。进入【面】层级,选中单个侧面,Ctrl+拖拽复制3–5次,再切换至【点】层级,启用框选工具(键盘0),取消“仅选择可见元素”选项,精细拖拽顶点,使复刻的面阵列紧密贴合文字外轮廓曲线,尤其在弧形转折处增加控制点密度,为后续曲面平滑奠定几何基础。

一键生成流光曲面:细分曲面让字体焕发玉石灵性
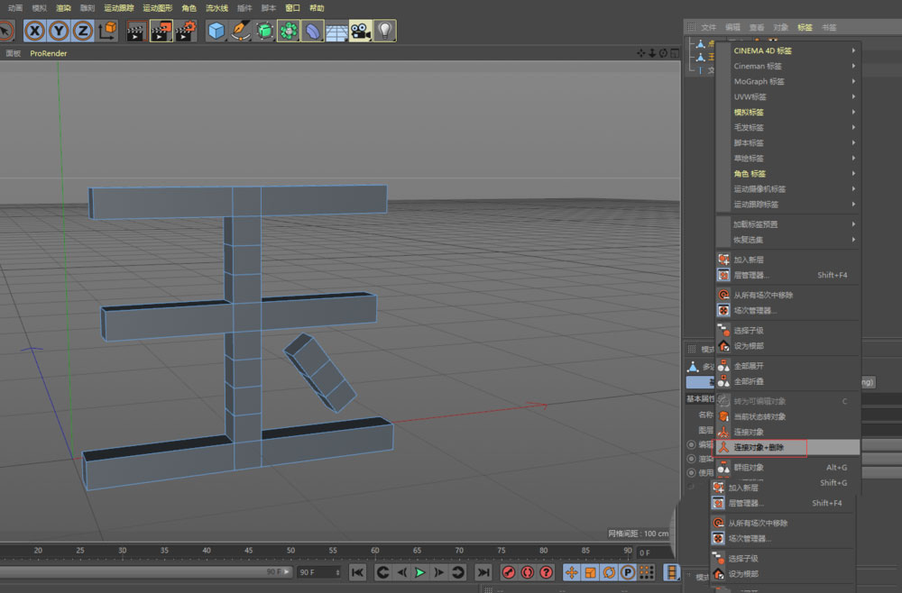
当所有立方体面精准匹配文字轮廓后,全选这些图层,右键执行【连接对象+删除】,合并为单一网格体。紧接着,为其添加Subdivision Surface(细分曲面)生成器,并将文字网格拖入其子级位置——此时无需调整参数,默认迭代次数即可实现柔顺过渡。最后按C键“塌陷”细分曲面,得到具备自然弧度与细腻拓扑的有机字形,彻底告别棱角生硬感,初具翡翠原石般温润饱满的体积感。

材质调试核心秘诀:三步还原翡翠灵魂质感
新建材质球后,首先进入【颜色】通道,选取青翠欲滴的主色调(RGB建议值:R45 G180 B140);接着切入【反射】通道,类型设为“反射(传统)”,关闭菲涅尔以增强通透感;关键参数设定为:粗糙度15(模拟翡翠内部微晶结构漫反射)、反射强度82(营造玻璃般清亮反光)、高光强度86(强化边缘锐利光斑);特别注意【凹凸】通道强度压至5以下,避免破坏玉石天然温润感;最后在反射层中单独设置【层颜色】为浅青绿色(RGB:R100 G220 B190),精准复现翡翠特有的“翠性”荧光反射。完成配置后,直接将材质球拖拽至细分曲面对象上即完成赋色。

实时预览即见真章:一键渲染见证翡翠光华
全部建模与材质工作就绪后,按下Ctrl+R调出实时渲染预览窗口——无需等待漫长计算,即可直观看到光线在翡翠字表面折射、散射与反射的动态交互:文字边缘泛起柔和高光,内部透出朦胧青韵,阴影过渡自然渐变,整体呈现出媲美真实玉石的“水头”与“翠性”。此效果可直接用于AE合成或导出高清序列帧,满足商业项目对质感与效率的双重严苛要求。



























